Home
About
News
Products
Solution
Download
Job
Order
Message
Contact Us
Technical literature
Product literature
Sales data
Management information
Company magazine
Policy
CHG24-63 Residu
CHR65-18 Automa
VDA14-63 Arc Fa
VDL14-63 Type B
TRC11-100 Smart
DSG18-32 Residu
DOWNLOAD - HOME •
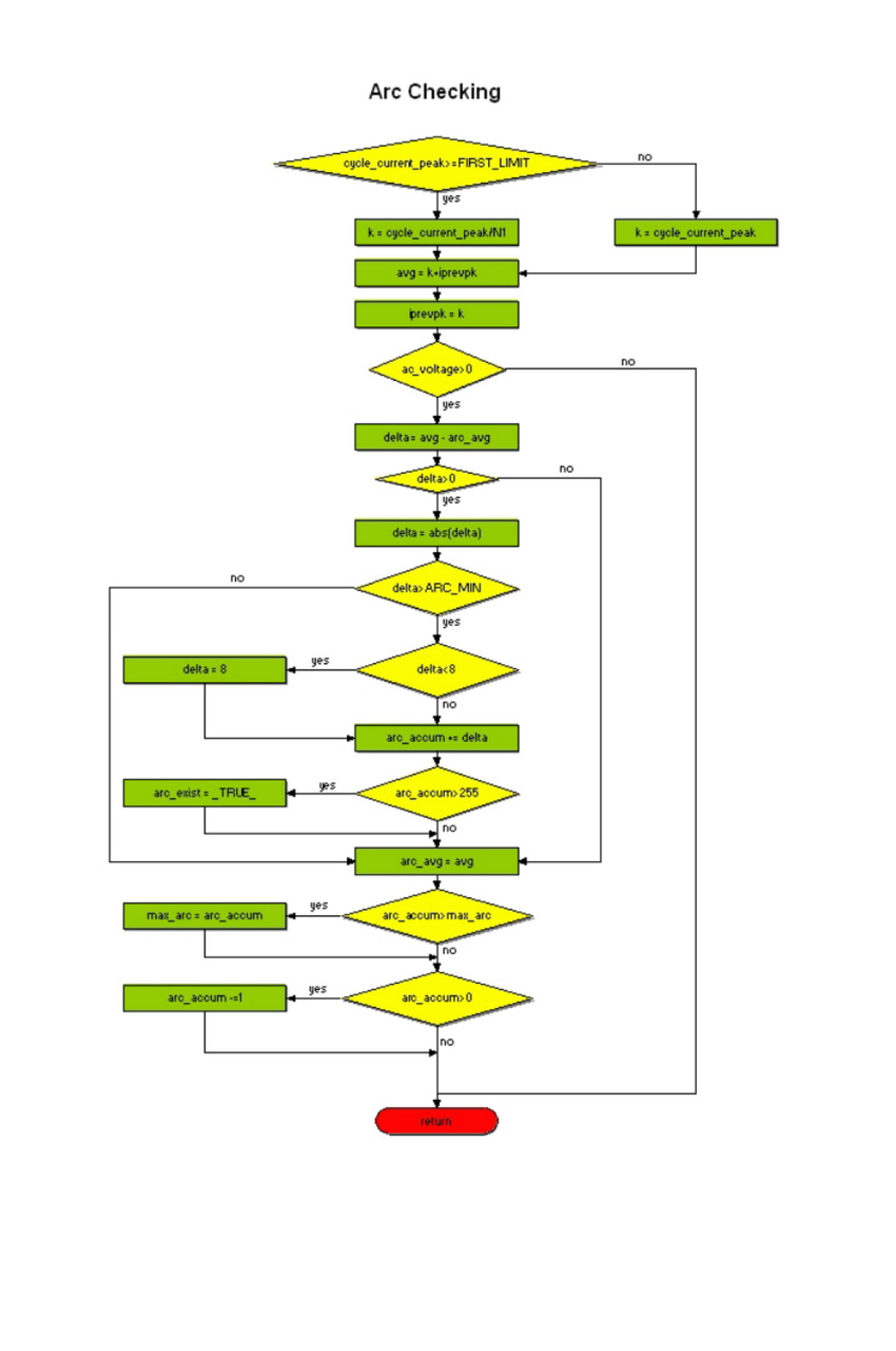
Development of a new type of household arc fault breaker
DAYE:2019-4-8 20:18:13
【
Print this page
】 【
Close Window
】
ABOUT
NEWS
CASES
PRODUCTS
DOWNLOAD
MAP
FOLLOW
About US
View
Video
Services
Core Values
Certificate
Customer Cooperation
Contact Us
Company
Industry
Manage
Authoritative Information
Related
Tutorials
Technical solution
Circuit Breaker
Switch
Relay
Release
ARDs
Meter
Indicator & SPD
Contactor
Communicator
Control box
Transformer
PCBA
Software
Technical literature
Product literature
Sales data
Management information
Company magazine
Policy
Xml
SiteMap
Links:
Alibaba.com
|
TrustPass
|
OA
|
WEB
|
Remote
|
ADD:Hangzhou Nanjing Wenzhou HongKong TEL:86-0-13567786608 FAX:
COPYRIGHT 2017 Oldlang™
D
esign:
Oldlang
ALL RIGHTS RESERVED. ICP:
XXX
chen.zhaohui@live.cn
在线客服